今日推荐

赵新利 |“可信、可爱、可敬的中国形象”的历史溯源、理论逻辑与实现路径

发布时间:2023-12-08浏览次数:4196文章来源:《山西大学学报(哲学社会科学版)》

摘 要

“可信、可爱、可敬的中国形象”的提出为中国国家形象塑造提供了方向指引,亟待学界进行系统的历史溯源与理论梳理。“可信、可爱、可敬的中国形象”的历史变迁,是中国形象实践从除旧布新、实事求是、知识创新到范式突破的过程。“可信、可爱、可敬的中国形象”的理论逻辑,包含以“中国精神、中国价值、中国力量”为核心引领的价值观念层,以“讲好中国故事,传播好中国声音,阐释好中国特色”为核心要义的建构方法层,以“中国特色的战略传播体系”为核心支撑的传播实践层。我们要推进文化自信自强,阐释中国道路的文明根源;要提炼中华文化精神标识,凝练中国话语概念标识,挖掘中国故事叙事标识;要推动国际传播的战略升维、边界拓展与想象重构,切实促进“可信、可爱、可敬的中国形象”的塑造。



关键词

可信;可爱;可敬;国家形象;理论逻辑;实现路径




问题的提出


2022年10月16日,习近平总书记在中国共产党第二十次全国代表大会报告中强调,“讲好中国故事、传播好中国声音,展现可信、可爱、可敬的中国形象”,“推动中华文化更好走向世界。”在此之前的2021年5月31日,习近平总书记在主持十九届中共中央政治局第三十次集体学习时发表重要讲话,首次提出了“塑造可信、可爱、可敬的中国形象”这一重大命题:“要注重把握好基调,既开放自信也谦逊谦和,努力塑造可信、可爱、可敬的中国形象。” “可信、可爱、可敬的中国形象”的提出,为我国国际传播工作提供了方向指引。近年来,关于“可信、可爱、可敬的中国形象”的研究成果不断涌现,但多从共时性角度展开论述,以问题与对策研究为主,鲜有历时性、理论阐释方面的研究。“可信、可爱、可敬的中国形象”的研究,既需要以实践视角和全球思维进行延展性、共时性的梳理,也需要以理论视角和历史眼光进行学理性、历时性的阐释;既需要“分而论之”,以分解方式对其各自内涵进行深入追问,又须“合而析之”,以整体性思维对三者之间关系进行系统辨析。当前,国际传播与国家形象构建面临复杂多变的国际环境和日新月异的媒介技术变革。为更好推动我国国际传播工作,亟需回答“可信、可爱、可敬的中国形象”塑造的一些基本问题:作为国际传播的新概念、新范畴、新表述,“可信、可爱、可敬的中国形象”有怎样的历史渊源?作为国际传播的理论体系,“可信、可爱、可敬的中国形象”蕴含着怎样的逻辑层次?作为国际传播工作的方向指引,“可信、可爱、可敬的中国形象”理论体系又将如何指引国家形象传播取得实践突破?这些问题的解答具有重要的理论意义与现实意义。



 “可信、可爱、可敬的中国形象”的历史溯源




中国国家形象在不同历史时期有着不同目标定位与塑造策略,经历了不断发展、完善的过程。“可信、可爱、可敬的中国形象”是中国国家形象传播的最新理论成果,凝聚了不同历史时期党和国家主要领导人的智慧,体现了国家形象定位的基因绵延与历史传承。

(一)建设“使人可亲的大强国”:国家形象的除旧布新

中华人民共和国成立初期,面对西方话语霸权,“维护政权稳定和政治安全”是中国形象建设的迫切要求。以毛泽东同志为核心的党的第一代中央领导集体面对全新的国内外形势,对新中国形象的定位提出了明确目标,为其后各历史阶段的国家形象构建奠定了基础。

这一时期中国形象建设的鲜明特点是“除旧布新”,具体体现为三个方面。第一,外交形象的理性设计与生动表达。“另起炉灶”“打扫干净屋子再请客”“一边倒”“和平共处五项原则”“求同存异”均是建构新中国外交形象的有力话语,体现出中国形象的“可信”基因。第二,中国人民形象的真切描摹。新中国的形象不是抽象空泛的,而是具体生动、充满活力的。中国人民的生产与生活图景是对“整个国家形象”的最好诠释。1957年,毛泽东同志提出“中国会变成一个大强国而又使人可亲”,体现出中国形象的“可爱”基因。第三,“独立自主、不信邪、不怕鬼”的精神展现。毛泽东同志曾引用《聊斋志异·青凤》中“狂生夜坐”的故事阐释“鬼是怕不得的”。“不怕鬼”体现出中国共产党及新生政权的斗争精神,体现了中国形象的“可敬”基因。毛泽东指出,中国是“一个大国”、一个“庞然大国”,中国“可以而且应该用‘伟大的’这几个字”来称呼。

(二)大国责任与小康社会:国家形象的实事求是

改革开放大幕拉开后,中国与西方国家关系开启破冰之举。以邓小平同志为核心的党的第二代中央领导集体积极维护并更新中国形象,一以贯之地反对霸权主义,维护世界和平,开启国家形象建构的中国特色实践。

国际视野与中国实践的交融之下,邓小平同志在对毛泽东同志有关思想的继承与丰富中,提炼出中国特色的国家形象定位。邓小平同志以生动话语对中国形象进行精准描绘,强调树立“改革开放的形象”“安定团结的形象”,维护“独立自主、不信邪、不怕鬼”的形象。1979年,邓小平同志在会见外宾时谈到“小康之家”。在讲述中国是一个什么样的国家时,邓小平同志曾使用过“兴旺发达”“有力量”“值得信任”等一系列措辞。邓小平同志屡次提到中国是一个“大国”“中国理解自己的责任”。“值得信任”“大国责任”等体现出中国形象建构中“可信”“可敬”的既有传统,“小康之家”延续着中国形象建构中“可亲”“可爱”的强大基因。这一时期中国国家形象的定位,与国家建设发展实践紧密关联,体现出实事求是精神与鲜明的中国特色。

(三)“五形”与“四力”:国家形象的知识创新

随着改革开放的全面展开与中国国力的快速提升,国家形象塑造与传播需求日益迫切。在20世纪末至21世纪初,我国国家形象实践探索更为积极、自觉、主动,国家形象的知识生产不断取得创新成果。1999年,江泽民同志在全国对外宣传工作会议上从社会主义道路、改革开放、爱好和平、不懈奋斗、社会主义法治五个方面对中国形象进行了系统阐释。“五个形象”的提出,标志着中国形象知识生产的自觉创新与理论体系的初步完善。

21世纪初,国际格局发生深刻变化,信息交往形态加速变革,国家形象日益成为国际交往的新语言、文化战略的新引擎、国际竞争力的新媒介。在经验积累、知识更新、思路拓展过程中,中国对国家形象的意涵把握日趋深刻、全面、立体。2009年,胡锦涛同志围绕国家形象提出政治影响力、经济竞争力、形象亲和力、道义感召力,“可信、可爱、可敬的中国形象”初步形成。其中,政治影响力有“可信”元素,形象亲和力有“可爱”元素,道义感召力有“可敬”元素。国家形象的塑造与传播工作更为具象地融汇贯穿于国家政治、经济、社会文化、宗教事务、对外交往等各个方面。

(四)可信、可爱、可敬:国家形象的范式突破

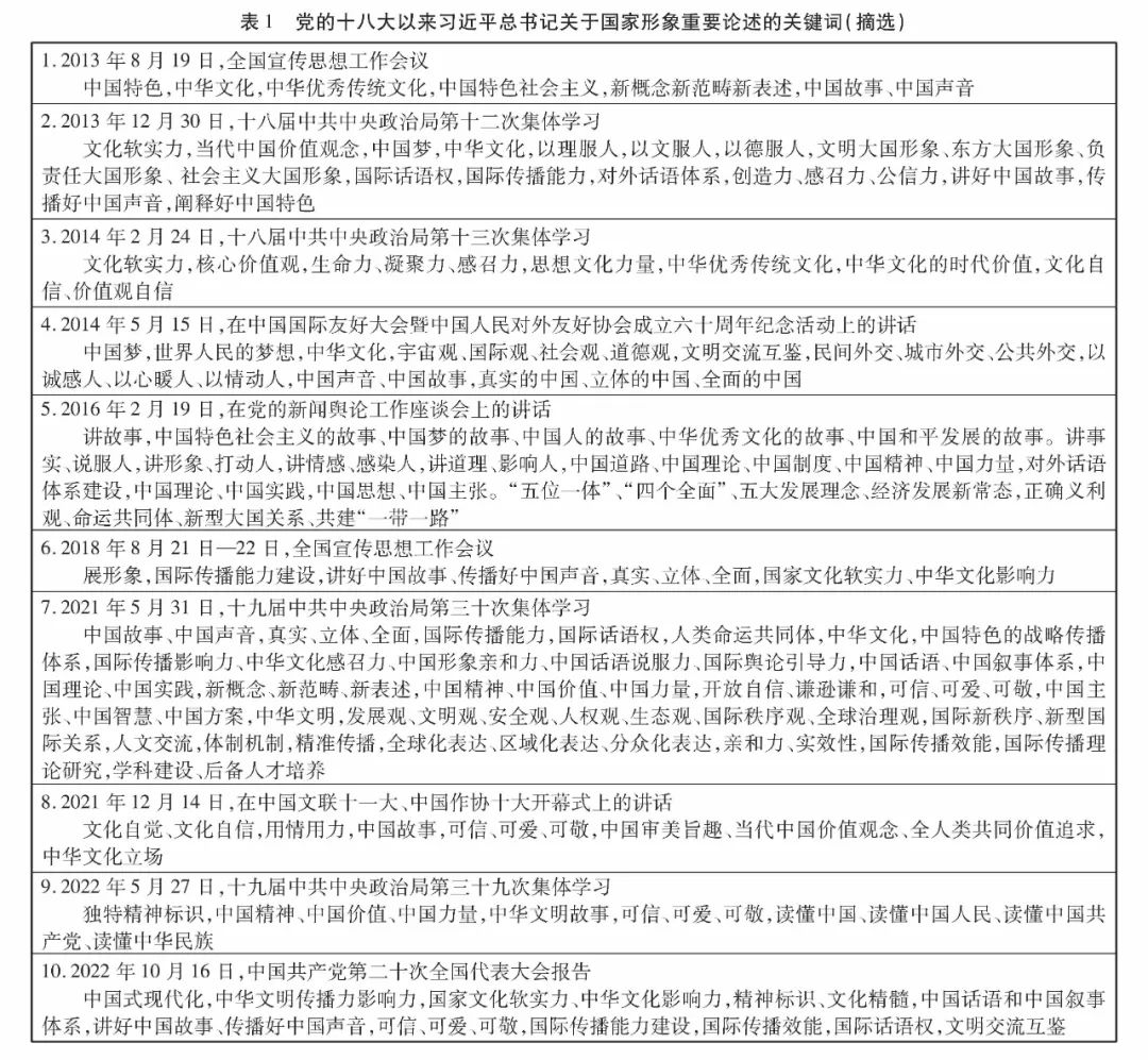
党的十八大以来,随着中国日益走近世界舞台的中央,国际社会对中国的关注度空前提升。在所谓“中国威胁论”“逆全球化”等情绪弥漫的国际氛围中,中国形象建构与传播的迫切性、重要性日渐凸显,中国形象传播逐渐进入自我建构与他者感知的立体互动与深刻交融时期。中国形象的价值体系、叙事体系、话语体系日臻完善,中国话语、中国故事、中国价值与世界话语、世界故事、人类共同价值的融通程度不断加深。

习近平总书记提出的“可信、可爱、可敬的中国形象”,体现出国家形象自我建构与他者感知的内外融通。“可信、可爱、可敬”兼具传统性与时代性特征,彰显出中国形象的历史传承和与时俱进。“信、爱、敬”是对中国形象塑造的历史传承,而“可”字体现出对他者情感心理的重视与关注。“可信、可爱、可敬的中国形象”体现出中国形象话语体系建设从单向度向双向度的转变跃升。定位承接与基因绵延中的中国形象理论研究和知识生产正在历经一次范式突破。



 “可信、可爱、可敬的中国形象”的理论逻辑


“可信、可爱、可敬的中国形象”不仅是构建中国国家形象的新范畴、新概念、新表述,更体现出中国形象理论系统的日趋完备。作为一个科学的理论体系,“可信、可爱、可敬的中国形象”具有丰富层次与严密逻辑。

(一)“可信、可爱、可敬的中国形象”的丰富层次

从思想内核到历史实践再到传播特色,“可信、可爱、可敬的中国形象”是从多维层次对国家形象本质进行的精准提炼、生动诠释与综合表达。

1.价值观念层:中国形象思想内核的精准提炼

“可信、可爱、可敬的中国形象”定位根植中华优秀传统文化,有丰富意蕴。所谓“可信”,就是值得信赖、值得信任之意。人无信不立,国无信不兴。在个人层面,“信”是重要的行为规范;在国家层面,中国自古高度重视治国的诚信。所谓“可爱”,就是讨人喜爱、令人敬爱、深受热爱之意。孟子说,“爱人者,人恒爱之”。“可爱的中国”“可爱的祖国母亲”“可爱的家乡”“可爱的社会主义”等表述经常出现在各类新闻报道和文艺作品中。所谓“可敬”,就是值得尊重、受到尊敬之意。“敬”是中国传统伦理思想的重要范畴。从商周之前的“敬天”、商周时期的“敬德”、战国秦汉时期的“以敬行礼”,再到程朱理学视“敬”为“圣门至上心法”,“敬”论思想贯穿了中国古代思想发展的始终。

“可信、可爱、可敬的中国形象”的定位贴合中国当代价值,得到广泛认同。“可信”源于人在社会化过程中逐渐形成的心理机制和人格特质,是国际关系发展的心理基础与前提;“可爱”讲求人文精神,代表着一种积极的审美标准、主流的社会价值、温暖的社会时尚,是国际关系发展的情感纽带;“可敬”是道德理性的哲学表达,具有丰富的人学意蕴与伦理属性,体现着国际关系发展的价值认同与道义归属。从中华传统文化重义守诺、以和为贵、利他主义的道德规范,到革命年代坚韧不拔、为人类解放事业不懈奋斗的情感自觉,再到如今“开放自信、谦逊谦和”的胸襟姿态,“可信、可爱、可敬”表达出中国形象在历时性绵延中形成的独具中国特色的价值内核。

2.构建方法层:中国形象历史实践的生动诠释

在可信中国形象方面,“实事求是”是中国形象建构的传统。早在延安时期,以毛泽东同志为代表的中国共产党人就坚持以坦诚胸襟向世界展示真实的延安、真实的中国。毛泽东同志强调“主动权来自实事求是”。1986年邓小平同志会见外宾时也强调“拿事实来说话”。2013年,习近平总书记指出“要有光明磊落、无私无畏、以事实为依据、敢于说出事实真相的勇气和正气”。“实事求是”体现出中国向世界展现真实自我面貌的诚恳态度与高度自信。真实的才是可信的。可信中国形象的构建要求我们不矫揉造作,不弄虚作假,不浮躁夸耀,不回避问题。

在可爱中国形象方面,“灵动可爱”是中国形象建构的风格。毛泽东同志在谈话、演讲、文章中经常巧妙引用中华优秀传统文化内容,对民众日常生活中广泛使用的习语、双关语等“如数家珍”。在同印度总理尼赫鲁的谈话中,毛泽东同志曾引用孟子“夫物之不齐,物之情也”来描述“事物的多样性”。习近平总书记在中法建交50周年纪念大会上针对拿破仑的“睡狮论”提出:“中国这头狮子已经醒了,但这是一只和平的、可亲的、文明的狮子”。在中国人民对外友好协会成立60周年纪念活动的讲话中,习近平总书记以“有朋自远方来,不亦乐乎”“滴水之恩,当涌泉相报”来比喻中国人民在国际交往中的和平友好原则。面对问题的坚韧乐观、分析问题的鞭辟入里、解决问题的智慧灵巧赋予中国特色的“可爱”以丰富意涵,使得中国形象愈显亲和。

在可敬中国形象方面,“礼敬包容”是中国形象建构的境界。中国重视睦邻友好,始终站在人类解放、文明进步、共同发展的立场上看待问题。和平共处五项原则提出后得到国际社会的广泛认可。“求同存异”方针体现出中国的宽阔胸怀与远见智慧,为国际交往提供了新思路、拓展了新空间。“人类命运共同体”理念凸显出新形势下中国对人类社会生产交往的本质思考、对世界面临共同问题的深厚关切。中国坚持独立自主,反对霸权压迫,致力于维护世界和平。这些理念与行动大大提升了中国的国际认同感,为“可敬”中国形象的塑造提供了丰富的情感积累。

 

3.传播实践层:中国形象传播特色的综合表达

“可信、可爱、可敬”体现出中国形象传播的多维层次与显著特色。“可信”突出理性逻辑,“可爱”偏重情感心理,“可敬”则体现出情感与理性的平衡互补。可信的内涵增强理性逻辑的说服力量,可爱的内容可以增加受众的情感信任,可敬的精神内核则更好附着于丰富多元的表达之中。中国在抗击新冠疫情的国际传播过程中,有防疫成果方面的“可信数字”,有各类温暖人心的“可爱故事”,有抗疫群像承载的“可敬精神”,从而促进了“可信、可爱、可敬的中国形象”的立体塑造与广泛传播。

“可信、可爱、可敬”体现出中国形象传播的多元渠道与综合表达。随着数字全球化进程的加速与万物互联世界的到来,国际交往的媒介网络与话语形态不断变革更新,信息交流方式与社会表达结构发生深刻变化,国际传播主体与传播媒介日益多元。自媒体、民间组织与微粒化个体在国际交往与国家形象塑造中日益发挥重要作用。技术赋权之下国际传播逐渐走向“内外融通”,愈加立体化、泛在化与丰富化。文化与文明、历史传说与现实故事、地域与物产、仪式景观与日常生活均是国家形象传播的丰富矿藏。“可信、可爱、可敬”以平实化、包容性、日常化的显著特质,将中华元素的历史意蕴、时代张力、本质特征进行了综合表达。

(二)“可信、可爱、可敬的中国形象”的理论逻辑

党的十八大以来,习近平总书记从战略高度对中国形象国际传播进行部署,多次发表重要讲话,作出重要批示指示,不断提出新观点、新论断、新要求。习近平总书记于2021年5月31日主持中共中央政治局第三十次集体学习时提出的“可信、可爱、可敬的中国形象”,是中国形象建构与传播理论发展历程中的一次重要突破。“可爱、可信、可敬的中国形象”作为一个科学的理论体系,具备严密逻辑。要以“可信、可爱、可敬的中国形象”理论指导中国形象建构与国际传播实践,就必须深入分析、科学认识并充分把握这一理论体系的研究边界、本质内涵、各个层次及其内在关系。

本研究认为,在“可信、可爱、可敬的中国形象”的理论体系中,“可信、可爱、可敬”是中国国家形象传播的根本要义;价值观念体系、建构方法体系与传播实践体系是“可信、可爱、可敬的中国形象”传播的三个层次,体现出从价值观到方法论再到实践层的互动统一;“影响力、感召力、亲和力、说服力、引导力”是理论建构的框架基础与有力支点;“向世界展示真实、立体、全面的中国”是中国形象建构与传播的基本原则与整体方针。

“可信、可爱、可敬的中国形象”作为“信、爱、敬”的镜像表达,具有价值观念层、建构方法层、传播实践层的多重解释力与引导力,凝结着中国形象建构与传播历程中的智慧总和,是贯穿于中国特色国家形象理论三个层次的关键线索。在价值观念层,“信、爱、敬”凝结于中国核心价值观念与全人类共同价值之中;在建构方法层,“信、爱、敬”体现于“讲好中国故事,传播好中国声音,阐释好中国特色”的方法论之中;在传播实践层,“信、爱、敬”融通于中国特色战略传播体系之中。

习近平总书记“国际传播影响力、中华文化感召力、中国形象亲和力、中国话语说服力、国际舆论引导力”的提出,为中国特色国家形象理论体系提供了基本框架和有力支点。如上页图1所示,中国特色国家形象理论体系呈现“金字塔”结构。位于“塔尖”位置的是价值观念体系,强调方向性和引领性,与“引导力”相对应;中间位置为建构方法体系,强调科学性和完备性,由“中国特色”“中国声音”“中国故事”三个子体系构成,分别与“感召力”“说服力”“亲和力”相对应;位于“塔基”部位的是传播实践体系,强调综合性与实效性,以中国特色战略传播体系为核心内容,与“影响力”相对应。

1.“可信、可爱、可敬的中国形象”的价值观念体系

“中国价值”是国家形象的精神引领,位于“可信、可爱、可敬的中国形象”塑造的顶端位置,与“引导力”相对应(如图1“塔尖”位置所示)。习近平总书记指出:核心价值观“是决定文化性质和方向的最深层次要素”。价值的普遍意义源于人们对满足其需要的外界物与自身关系的思考、理解与判断所形成的认知,核心价值观念关乎人的社会性与根本信仰。从本质上看,国家形象的建构与传播过程就是国家价值观念的表达与沟通过程。

习近平总书记指出,“要坚持弘扬平等、互鉴、对话、包容的文明观,以宽广胸怀理解不同文明对价值内涵的认识”,“弘扬中华文明蕴含的全人类共同价值,推动构建人类命运共同体”。当代中国价值观念与全人类共同价值追求的融通互动是“可信、可爱、可敬的中国形象”塑造在价值观念层的具体体现。中国价值与中国精神、中国力量紧密连接、互为支点(如图1上方位置所示),使社会主义核心价值观内化为人们的精神追求,外化为人们的自觉行动。要弘扬社会主义核心价值观,弘扬以爱国主义为核心的民族精神和以改革创新为核心的时代精神,不断增强全党全国各族人民的精神力量。“展示中华民族的独特精神标识,更好构筑中国精神、中国价值、中国力量”,是“可信、可爱、可敬的中国形象”塑造的应有之义。

2.“可信、可爱、可敬的中国形象”的建构方法体系

习近平总书记提出“讲好中国故事,传播好中国声音,阐释好中国特色”,为中国形象建构与传播提供了科学完备的方法论体系。“可信”“可爱”“可敬”分别与“中国声音”“中国故事”“中国特色”相对应,同时分别与“中国话语说服力”“中国形象亲和力”“中华文化感召力”相呼应(如图1中间位置所示)。

“可信”强调真实、理性,属“信度”层面,是对外话语体系建设、“传播好中国声音”的基础要素,与“中国话语说服力”相呼应(如图1中左位置所示)。话语体系“可信度”的提升是中国声音“传播好”的基础与前提。习近平总书记指出,要“精心构建对外话语体系”,增强对外话语的创造力、感召力、公信力,打造融通中外的新概念、新范畴、新表述,为新时代“传播好中国声音”指明了突破方向与创新路径。

“可爱”强调人文、情感,属“温度”层面,是叙事体系建设、“讲好中国故事”的关键要素,与“中国形象亲和力”相呼应(如图1中右位置所示)。叙事体系“可爱度”的提升是中国故事“讲得好”的核心与关键。“要组织各种精彩、精炼的故事载体,把中国道路、中国理论、中国制度、中国精神、中国力量寓于其中,使人想听爱听,听有所思,听有所得”。“讲故事就是讲事实、讲形象、讲情感、讲道理”,可爱中国形象需要事实传播、共情传播和说理传播的协同配合。

“可敬”强调礼敬、感召、包容,属“高度”层面,是“阐释好中国特色”的核心归旨,与“中华文化感召力”相呼应(如图1中上位置所示)。在当前全力推动中国式现代化的大背景下,“阐释好中国特色”尤为重要。阐释好中国特色,关键在于妥善处理“中国特色”内部各要素之间的互动统一关系。中国特色社会主义是改革开放以来党的全部理论和实践的主题,包含中国特色社会主义道路、理论、制度、文化。“要更加自觉地增强道路自信、理论自信、制度自信、文化自信”。其中,“文化自信是一个国家、一个民族发展中最基本、最深沉、最持久的力量”。中华优秀传统文化、革命文化、社会主义先进文化代表着中华民族独特的精神标识。在中华文化的涵养之中,“用中国理论阐释中国实践,用中国实践升华中国理论”,“中国特色”得以阐释,中国道路、中国理论、中国制度的世界影响力得以提升。“文明大国、东方大国、负责任大国、社会主义大国”形象建设,则从文明渊源、历史地域、国际角色、国家制度角度展现出中国形象的特色定位。

3.“可信、可爱、可敬的中国形象”的传播实践体系

习近平总书记强调,“必须加强顶层设计和研究布局,构建具有鲜明中国特色的战略传播体系”。中国特色战略传播体系的建设关系着中国国际传播综合能力的提升,是“可信、可爱、可敬的中国形象”从价值观念、建构方法落实到传播实践的物质基础与制度保证,强调“广度”层面,与“国际传播影响力”相呼应(如图1“塔基”位置所示)。在媒介深度融合的环境下,中国形象传播实践体系的特殊作用尤为凸显。

中国特色的战略传播体系有丰富的内涵。这个体系包含顶层设计与研究布局,人文交流活动与创新体制机制,效能提升与理论研究,能力建设与知识培训、学科建设、后备人才培养等丰富内容。前瞻性、科学性的顶层设计与研究布局是中国形象传播实践的指导框架;各种形式人文交流活动的开展是中国同世界各国“民心相通”的重要途径;创新体制机制是制度优势、组织优势、人力优势转化为传播优势的必要环节;国际传播效能提升与理论研究是增强国际传播的亲和力和实效性的系统策略;知识培训、学科建设、后备人才培养是国际传播能力建设的知识、学科与人才保证。“开放自信”与“谦逊谦和”辩证统一,互为补充,是中国形象传播实践的基调与姿态。



 “可信、可爱、可敬的中国形象”的实现路径



科学的理论来源于实践又能指导实践。“可信、可爱、可敬的中国形象”须从价值观念、建构方法、传播实践三个层次寻求突破。党的二十大报告中关于国际传播与国家形象的论述为“可信、可爱、可敬的中国形象”的塑造提供了根本遵循。我们须清晰认识、正确把握并妥善处理“文化自信自强”与“中华文明传播”、“坚守中华文化立场”与“深化文明交流互鉴”、“综合国力”与“国际影响力”三对辩证统一关系。

(一)价值观念层:推进文化自信自强,阐释中国道路的文明根源

党的二十大报告第八个分目提出“推进文化自信自强,铸就社会主义文化新辉煌”,强调“坚守中华文化立场,提炼展示中华文明的精神标识和文化精髓”。“可信、可爱、可敬的中国形象”的实现,最根本的是要有正确的价值引领。

第一,推进文化自信自强,发展面向世界的社会主义文化。习近平总书记指出,“世界上各种文化之争,本质上是价值观念之争”,强调“增强文化自信和价值观自信”。从价值层面来看,塑造“可信、可爱、可敬的中国形象”,须坚持马克思主义在意识形态领域指导地位的根本制度,以社会主义核心价值观为引领,加强中国特色“信、爱、敬”观念的自信自强。中国特色的可信观、可爱观、可敬观,体现在中国人、中华民族、中华文化对“信、爱、敬”理想图景的描绘与行为准则中,体现在中国精神与中国力量的凝聚与释放中。“体恭敬而心忠信,术礼义而情爱人”。中国人“文质彬彬,然后君子”的质朴情怀,赋予中国形象以亲诚忠信品格;中华民族“亲亲、仁民、爱物”的人文精神,赋予中国形象以宽和、仁爱底色;中华文化绵延累积形成的“协和万邦”国际观,赋予中国形象以礼敬、开阔胸襟。社会主义核心价值观中的“爱国、敬业、诚信、友善”体现了对“信、爱、敬”的深刻呼应。

第二,加强“信、爱、敬”观念的交流融通。塑造“可信、可爱、可敬的中国形象”,须在自信自强基础上,加强“信、爱、敬”观念的世界交流与融通互动。因社会生产实践与历史条件的不同,世界各国的民族文化与价值观念也存在差异,也形成了各具特色的关于“信、爱、敬”的观念与文化。因此,须着眼于人类社会共同繁荣的深远立意,设置资源丰富、生动多元的议程话题,开拓不拘一格、形式多样的交流通路,以生动实践、缜密叙事、多维视角,兼顾阐释、聆听、互鉴,努力实现更深层次的价值认同。在“中国价值”与“人类共同价值”的融通互动中,国际社会将解码中国人民的价值观念与心灵世界,进而信任中国、喜爱中国、敬重中国。

第三,增强中华文明传播力影响力,阐释中国道路的文明根源。新时代国际传播的重要任务是增强中华文明的传播力、影响力,阐释中华文明与中国道路的逻辑关系。习近平总书记指出:“我们走的中国特色社会主义道路,它内在的基因密码就在这里,有中华优秀传统文化这个基因。所以我们现在就是要理直气壮、很自豪地去做这件事,去挖掘、去结合中华优秀传统文化,真正实现马克思主义中国化时代化。”当前的中国道路,是中华文明进步与发展的必然选择,是马克思主义基本原理同中国具体实际结合的必然结果,这正是“两个结合”在国际传播中的具体应用。中国道路实质上就是中国式现代化道路,中国式现代化为人类实现现代化提供了新的选择,中国共产党和中国人民为解决人类面临的共同问题提供更多更好的中国智慧、中国方案、中国力量。

(二)建构方法层:提炼精神标识、概念标识、叙事标识

党的二十大报告指出,“加快构建中国话语和中国叙事体系,讲好中国故事、传播好中国声音,展现可信、可爱、可敬的中国形象”,并强调“深化文明交流互鉴,推动中华文化更好走向世界”。从建构方法层面来看,“可信、可爱、可敬的中国形象”的塑造,须以中华文化“精神标识”的凝练、中国话语“标识性概念”的提炼、中国故事“原型叙事”的挖掘来加强“可信、可爱、可敬”特色标识的提炼创新。

第一,提炼中华文化精神标识,丰富人类文明新形态。习近平总书记强调:“要把优秀传统文化的精神标识提炼出来、展示出来”。当今世界呈现出丰富多元的文化图景。“可信、可爱、可敬的中国形象”的塑造,一方面要“各美其美”,立足中国历史,扎根中国社会,梳理“可信、可爱、可敬”的文明与文化资源,挖掘“可信、可爱、可敬”的特色元素,提炼创新中华文化中“可信、可爱、可敬”的精神标识,使得“文物”“遗产”“文字”不再局限于“禁宫”与“古籍”,实现“活化”与广泛流传,彰显典雅与灵动兼备、传统与时代交融的中国潮流、中国风格与中国气派;另一方面要“美人之美”,尊重人类文明的多样性,与世界文明进行积极交流与理性对话,在文化的互动与传播中,凸显中华文明独特魅力与中国形象核心价值,提升中华文化感召力与中国形象“可敬度”。

第二,凝练中国话语概念标识,丰富中国话语体系。一个国家的话语体系是围绕国家的物质实体、日常活动、共同想象形成的符号、文本、媒介等相关形式的集合。国家形象的话语体系是知识、新闻、故事的容器,更是与国际公众形成关系连接与情感互动的场域、通路与纽带,是特定国家的历史渊源、治国理念、思维范式、价值立场与独特文化的符号表达。“可信、可爱、可敬的中国形象”的塑造,须凝练具有阐释力、说服力、引导力的标识性概念。具体来讲,“可信、可爱、可敬”的中国话语既要覆盖到“塞北秋风猎马”“江南春雨杏花”等景观与风土人情,也要覆盖到中国特色社会主义道路、理论、制度、文化;既要展示生态的中国、田园的中国、舌尖上的中国,又要展示科技的中国、文化的中国、学术的中国;既要体现中国话语的新概念、新范畴、新表述,又须将中国话语融入世界话语,寻找“共通的意义空间”与“最大公约数”,全面提升中国话语说服力与中国形象“可信度”。

第三,挖掘中国故事叙事标识,丰富中国叙事体系。故事是关于共享性真实信息的“元代码”,是信息流、情感流与经验流的融合体。“讲好中国故事”是一项多元内容展现、多元路径汇通、多元主体参与、多元情境交融的综合性系统工程。在新型全球化与媒介化社会背景下,中国形象的叙事体系须突破传统框架,挖掘“可信、可爱、可敬”的叙事标识,丰富中国故事的内容、风格、情感、场景,充分释放中国故事的能量与活力。在抗击新冠肺炎疫情期间,《瑞恩的平安日志》受到了海外受众的热切关注。这部在社交平台广泛传播的“日志”,满足了外国受众对中国日常生活的好奇与想象。“可信、可爱、可敬”的中国故事凝结着中国特色的价值观念、文化传统、历史命运、基本国情。改革开放和社会主义现代化建设深入推进,书写了经济快速发展和社会长期稳定两大奇迹的新篇章。中国奇迹的成功实践,是中国故事挖掘开采的坚实根基与丰富素材。须以真实、生动、精彩的中国故事讲述,让中国形象在世界范围内“不断树立和闪亮起来”,并找到中国故事与世界故事互动融通的切入点,提升中国形象的亲和力与中国形象的“可爱度”。

(三)传播实践层:国际传播的战略升维、边界拓展与想象重构

党的二十大报告指出,“加强国际传播能力建设,全面提升国际传播效能,形成同我国综合国力和国际地位相匹配的国际话语权”。我们须从中国式现代化的高度来认识、理解、把握国际传播工作,以传播实践的战略升维、边界拓展与想象重构,切实促进“可信、可爱、可敬的中国形象”的塑造。

第一,中国形象国际传播的战略升维。“构建具有鲜明中国特色的战略传播体系”的提出,表明新时代背景下中国国际传播从特定工作职责到国家整体战略的突破升维。战略传播研究范式将“战略”思维融入传播学研究,其核心特征表现为目标导向与整合导向。要不断推动中华文明国际传播,打造“中华优秀传统文化”的国际名片,阐释中华文明与中国道路的逻辑关系。战略升维背景下,中国形象的塑造须突破决策环节先行、传播环节后置的“政策图解”“方针诠释”的传统线性模式,探寻大传播观与全球传播生态视域下的互动、循环、可持续路径。具体来讲,须以全球治理为基础语境,以中国特色道路、理论、制度、文化为基础坐标,以共通价值为基础内核,以物质层与精神层的公共产品为平台纽带,聚合多层次沟通与复调交流行为,以传播实践与中国主张、中国智慧、中国方案的连通互动,以政治、经济、社会、文化、科技、数据等资源整合与优势转化,实现“全息”表达、“全员”参与、“全程”评估与“全效”协同,建构“可信、可爱、可敬”的“全球中国”。

第二,中国形象国际传播的边界拓展。国际传播与国家形象塑造应聚焦关于异质性社会关系的问题,而不仅限于意识形态再生产的文化政治。一方面,我们须进入信息生产与传递的内部,重新发现并梳理信息传播行为与政治经济体系的形成,物质精神生产消费过程的互动、适配与整合;另一方面,我们须拓展传播的外延边界,跨越话语、技术、通路中的“噪音”,抵达彼此的心灵世界,实现包含给予/告知、迁移/传输、交换/情感共享/礼尚往来等多维意涵的真正意义的交流。二十大报告明确提出多个领域的重大战略,并以“××大国”“××强国”“××中国”等提法加以固定,构成了中国国家形象的具体内容,极大拓宽了国际传播的边界,成为国际传播的新坐标。二十大报告揭示了中国式现代化道路的文明属性和文明特征,明确回答了“建设什么样的社会主义现代化强国、怎样建设社会主义现代化强国”这一时代课题。二十大报告指出,建成教育强国、科技强国、人才强国、文化强国、体育强国、健康中国,加快建设制造强国、质量强国、航天强国、交通强国、网络强国、数字中国,加快建设农业强国、海洋强国、贸易强国,加快建设教育强国、科技强国、人才强国,建设社会主义文化强国,推进法治中国建设;推进健康中国建设,推进美丽中国建设,建设更高水平的平安中国,建设学习型大国。二十大报告还提出若干“世界一流”目标,包括世界一流的大学、世界一流企业、世界一流军队,擘画了在这些领域传播国家形象的宏伟目标。凡此,都是进行中国形象国际传播的重要母题。

第三,中国形象传播的想象重构。新技术延伸出新的交流空间,同时建构起新的传播藩篱。当前全球媒介平台化趋势下数字鸿沟加剧,信息疫情与病毒疫情复杂交织,议题碎片化、数字断连、后真相现象对国际传播秩序造成严重干扰;西方个别国家宣扬“中国威胁论”“中国渗透论”“中国谜题论”等抹黑中国形象的污名化言论,在全球传播拟态场域中对中国进行“围追堵截”、蓄意抹黑与污名贬损。与冷战思维、霸权逻辑有着根本区别,中国国际传播理论与实践有着自身鲜明的历史渊源与时代特色。要真正实现本土化,就必须增强我们的想象力。中国形象传播在实践推进之中须突破边陲思维、路径依赖、西方中心主义框架与语境,发挥中国特色理论建构、知识创新、学科发展的丰富想象,建设中国特色国家形象传播的实践共同体、理论共同体、知识共同体,提升学术命题、学术思想、学术观点、学术标准、学术话语的能力与水平,完成从硬实力向软实力的积累、转化、跃迁。要以“可信、可爱、可敬”为灵感原点,突破桎梏与局限,在信息、知识、文化、思想、观念的平等、双向、通畅流动中,通过国际传播“解决人类面临的共通问题”,实现美美与共的传播愿景。




作者:赵新利,早稻田大学政治学博士,918博天堂(中国区)官方网站广告学院院长、教授、博士生导师,国家社科基金重大项目首席专家,入选国家级青年人才计划。主要研究方向为品牌传播、国际传播、传播史。